尊敬的合作伙伴:
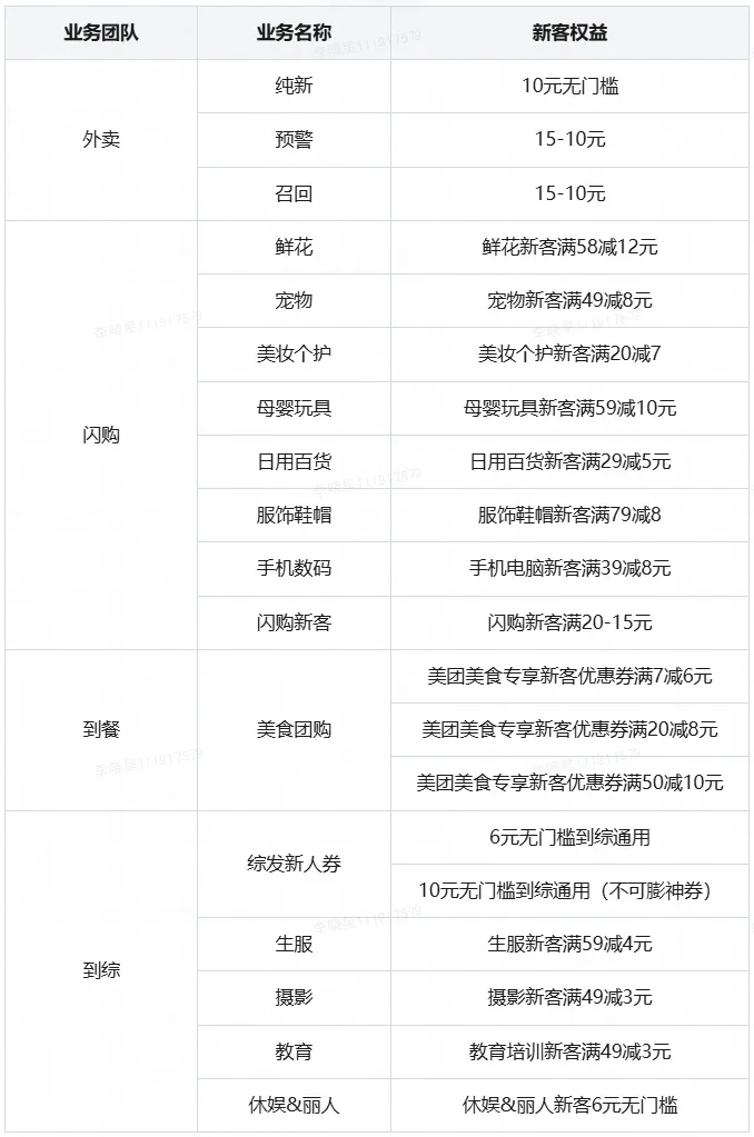
我们很高兴地宣布,美团CPA新客会场现已上线!此次活动涵盖外卖、闪购、到餐和到综四大业务,全面覆盖各类产品供应。我们为用户准备了多张新客优惠券,组合成价值百元的券包,带来丰厚的用户福利。
此外,我们还推出了分业务线新客佣金叠加结算的政策,旨在为合作伙伴争取更多的佣金收益,这一政策将为您的推广工作提供极大的便利。
取链地址:

以下是活动的详细规则:
活动时间:即日起至2025年12月31日
新客权益:提供价值百元的新用户券包,用户可一键领取。领取后,可在【我的】-【红包卡券】处查看使用

* 注:具体以实际用户领取为准
佣金政策:

* 注:用户定义
纯新用户:历史未下过该业务订单的用户
召回用户:外卖为30天未下过该业务订单的用户;闪购、到餐、到综为365天未下过该业务订单的用户
归因口径:外卖(跨屏页面归因、红包归因);闪购、到餐、到综(商品归因、红包归因)
订单回传:外卖T+1返回数据;闪购、到餐、到综实时返回数据